新疆维吾尔自治区司法厅
政府信息公开
政府信息公开指南
政府信息公开制度
法定主动公开内容
政府信息公开年报
申请公开政府信息
通知公告
自治区司法厅2026年部门预算公开
发布时间:2026-02-09 21:03:38
浏览次数:
字体:【
大
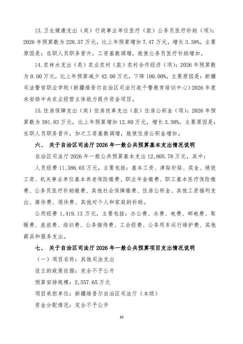
中
小
】