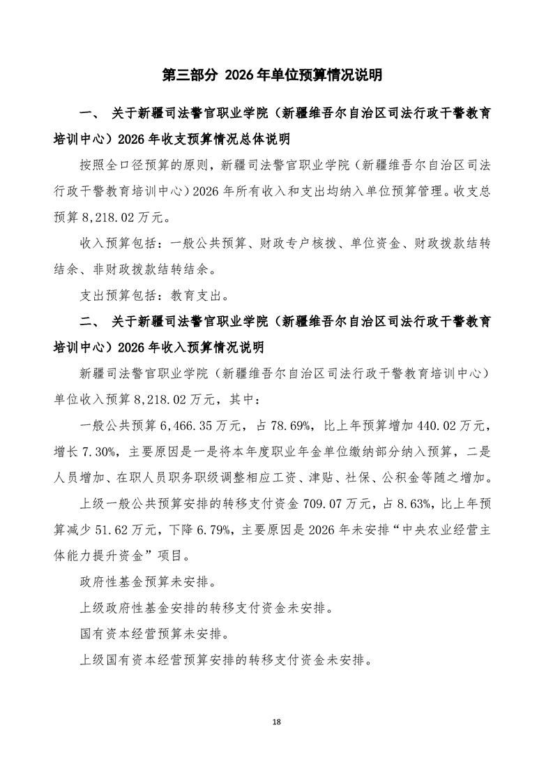
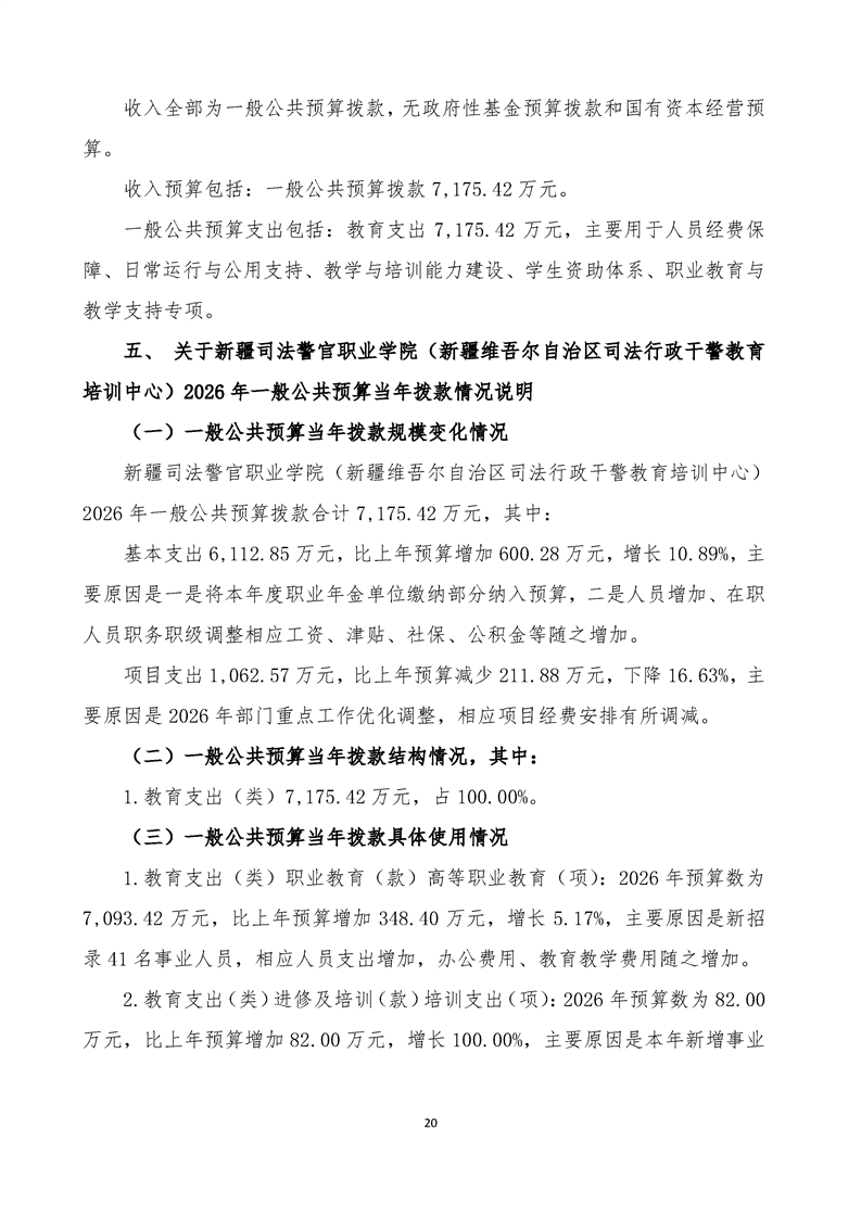
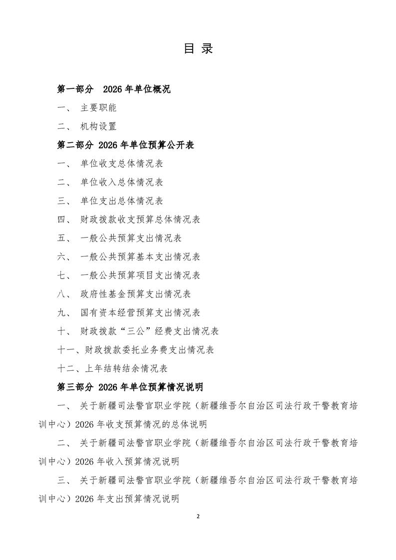
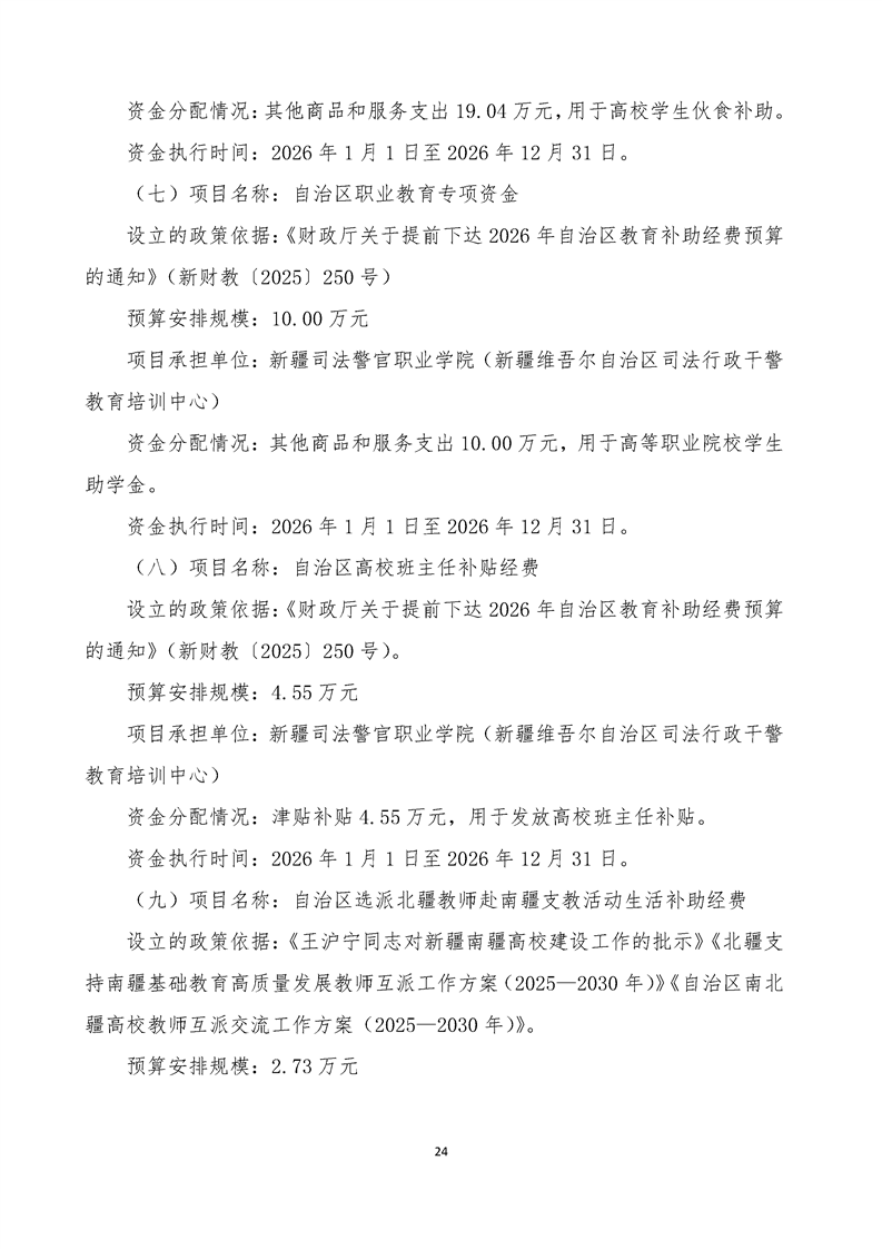
新疆维吾尔自治区司法厅
政府信息公开
政府信息公开指南
政府信息公开制度
法定主动公开内容
政府信息公开年报
申请公开政府信息
通知公告
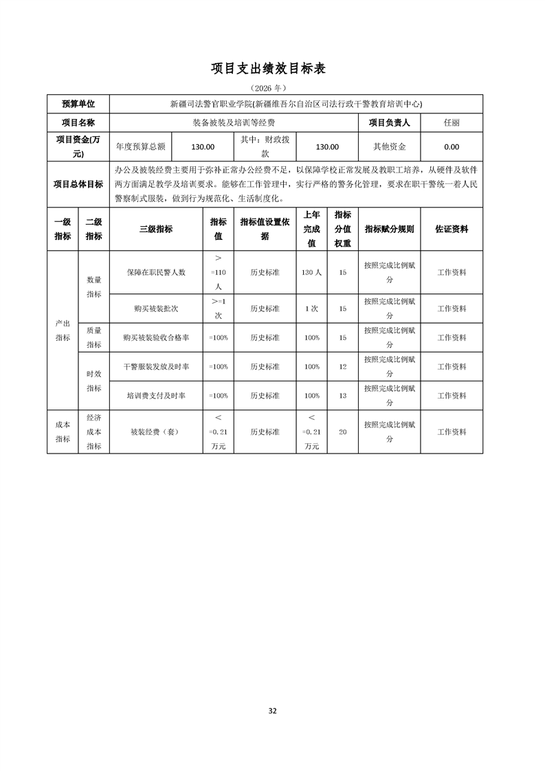
新疆司法警官职业学院2026年单位预算公开
发布时间:2026-02-09 21:09:56
浏览次数:
字体:【
大
中
小
】